SMEDI Institut poznat je po projektima mostova, te je, pored brojnih drugih referenci, i autor bezmalo svih značajnih mostova u Šangaju, Kina. Primer koji predstavljamo ovde jeste Ganjiang Second Bridge u Jiangxi provinciji.
Mostovska konstrukcija sastoji se od čelične konstrukcije kablova i gornjeg dela centralnog stuba, sa osnovom stuba od betona u donjoj zoni mosta, i samom platformom mosta koju čini kombinacija betonske i čelične konstrukcije.

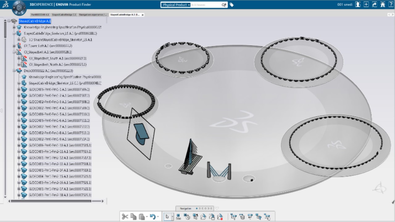
Podela poslova i BIM na 3DEXPERIENCE platformi
BIM je omogućio jasnu raspodelu poslova za različite inženjerske timove koji su rešavali određeni set komponenti:
projektni menadžer - iskusni građevinski inženjer
dizajn i rešenje konstrukcije - jedan inženjer rešavao je koncept konstrukcije i osnovni okvir u kom će se rešavati ceo most
čelična konstrukcija - inženjer specijalista bio je zadužen za čelične komponente mosta
razrada detalja - poseban specijalista bio je angažovan za kreiranje biblioteke komponenti za kompletan most
organizacija - definisani su kanali komunikacije, podela posla, koordinacija između timova, korisničke uloge na 3DEXPERIENCE platformi, i vođenje zadataka i celog projekta kroz platformu.

Biblioteka komponenti i automatsko prilagođavanje dizajnu mosta
U fazi razrade koncepta konstrukcije mosta softverske aplikacije na 3DEXPERIENCE platfromi omogućile su projektantima da brzo kreiraju i kompleksnu geometriju površina i preseka konstrukcije čak i pomoću jednostavnih tableta sa olovkama!
Kada su napravljene vizuelne konture izgleda mosta, formira se biblioteka komponenti koja postaje presudna za uspeh celog projekta. U toj biblioteci nalaze sve sve grede, stubovi, šipovi, kutijasti profili, armatura, itd.
Svi ovi objekti su organizovani na inteligentan, parametarski način - jednostavno za kategorizaciju, pretraživanje i eksport pojedinačnih elemenata ili grupa elemenata iz zajedničke biblioteke.
Projektanti zatim prosto biraju željenu komponentu iz biblioteke i smeštaju je u okvire konstrukcije gde se komponente automatski prilagođavaju zadatoj konturi prema definisanim pravilima.
Istovremeno, generišu se BIM modeli u definisanom procesu rada, te ukoliko dođe do bilo kakve izmene geometrije mosta u smislu dizajna, izgleda, sve korišćene komponente ispratiće ovu promenu i automatski se prilagoditi novom okviru.

3DEXPERIENCE i komunikacija na projektu
Uz pomoć 3DEXPERIENCE platforme koja svim korisnicima omogućava pregled svih tipova fajlova (ukoliko je to definisano korisničnim pravima u procesu implementacije platforme), čak i oni koji nemaju aktivirane inženjerske (CAD, BIM) aplikacije mogli su da prate razvoj projekta i vizuelno, i to kroz jednostavne 3D prikaze ali i kroz preseke, različite animacije koje su automatski pratile aktuelne izmene bez potrebe da se teškom mukom generišu svaki put iznova posle svake izmene.
Kada se došlo do faze generisanja tehničkih crteža za dalju proizvodnju, izgradnju, montažu, softver je jednostavno isproveravao kolizije i greške u samom inženjerskom projektu, kao i u definisanom procesu faza izgradnje tako da su mogle biti blagovremeno, to jest odmah, ispravljene.
Ovo je veliki napredak u odnosu na ranije procese bez 3DEXPERIENCE platforme gde su faze korekcija i ispravljanja većih grešaka najčešće trajale i duže nego originalno projektovanje u prvom koraku.
VIDEO: SMEDI projektovanje mostova u CATIA softveru
+ CRDC primeri železničkih mostova
projekat železničke infrastrukture na 3DEXPERIENCE platformi
Kontekstualni prikaz projekta u 3D modelu terena dobijenog 3D skeniranjem, modelovanjem, itd.

Projektovanje i izvođenje mostovskih konstrukcija na 3DEXPERIENCE platformi