Kako konfigurisati DelmiaWorks za vašu firmu?
Svaka firma je različita, svaki proizvodni proces ima svoje specifičnosti. Nije isto modelirati procese montaže, farbanja, termičke obrade, mašinske obrade, probijanja prosecanja, brizganja ili ekstruzije.
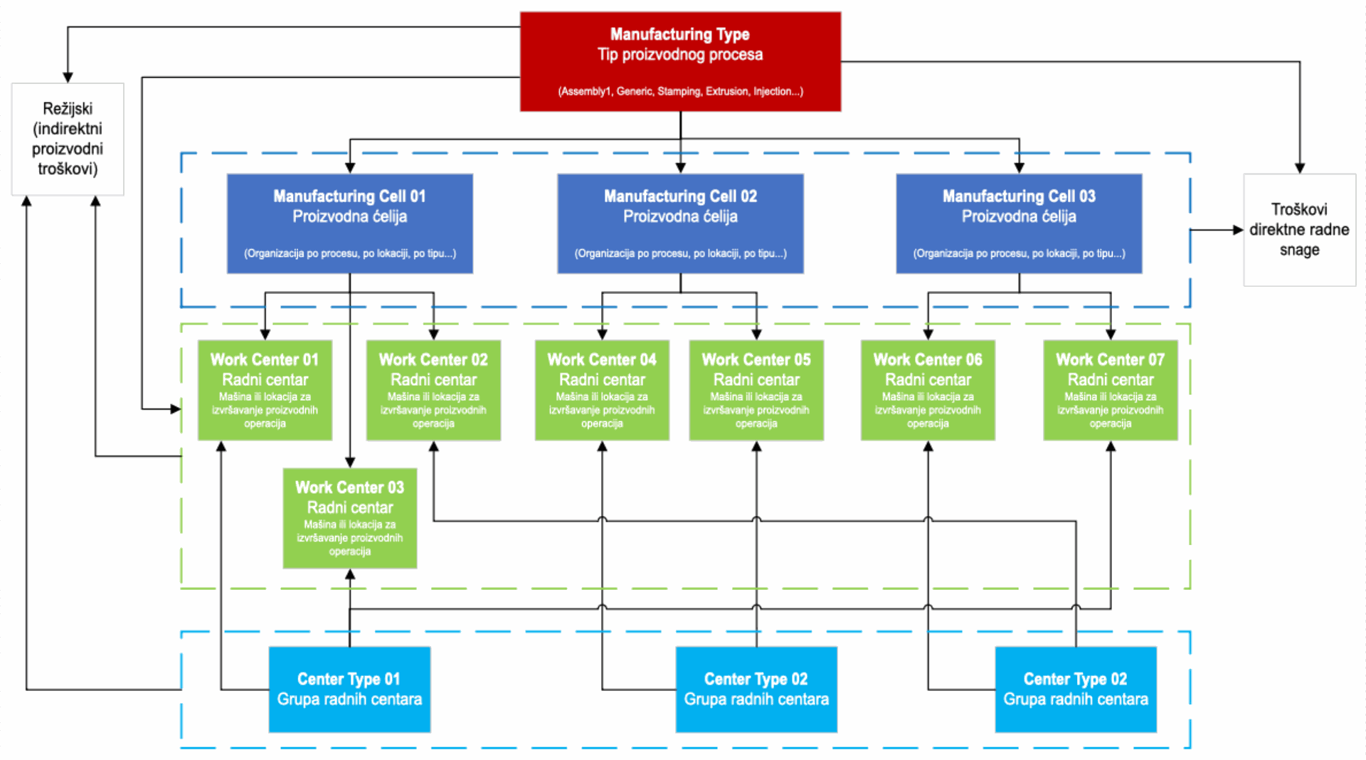
U DelmiaWorks‑u Manufacturing Configuration, Manufacturing Type, Manufacturing Cell, Center Type, Work Center i BOM su način da se realni procesi, mašine i linije fabrike prevedu u digitalni model na kome rade MRP, Work Orders (radni nalozi) , RealTime i costing.
Manufacturing Type
Manufacturing Configuration je, praktično, definicija kako se određeni artikal proizvodi: koji mu je proizvodni tip (Manufacturing Type), koji je BOM (materijali, scrap, potrošnja), koje su operacije (routing), koju vrstu centra (Center Type) zahtevaju i kakvi su cycle time, scrap i rad po operaciji. Kada se generiše Work Order za taj artikal, on povlači baš taj Manufacturing Configuration – zato je kvalitetno podešavanje ove veze „artikl – tehnologija“ ključni korak.
Manufacturing Type opisuje logiku proizvodnje za grupu artikala ili procesa – na primer Injection1/Injection2 za brizganje, Extrusion1/2 za ekstrudere, ASSY1 za linijske montaže po operacijama, Compound1/Masterbatch za mešanje, Generic za specifične slučajeve. Svaki Manufacturing Type definiše kako se čita BOM, u kojim jedinicama se vrši cycle time i potrošnja (komad, težina, dužina), kako se meri scrap i kako se povezuje sa RealTime‑om i Production Reporting‑om.
BOM = Bill of Manufacture
BOM u DelmiaWorks‑u nije samo lista materijala, već Bill of Manufacture: uz materijale sadrži i operacije, Center Type, cycle time, scrap, rad, alate i kontrolne tačke kvaliteta. Kada se sa artiklom i njegovim Manufacturing Type‑om poveže ovakav procesni BOM, nastaje kompletna Manufacturing Configuration koja MRP‑u i Work Orders‑ima daje i materijalnu i tehnološku sliku.
Elementi konfiguracije vašeg pogona
Center Type grupiše slične mašine ili radne stanice po tehnologiji i kapacitetu (npr. INJ_250T, CNC_MILL, ASSY_LINE, EXTR_90MM). Na BOM operaciji se ne navodi konkretna mašina, već Center Type – time se kaže „treba mi bilo koji centar ove klase“, a kasnije finite scheduling i RealTime biraju konkretan Work Center unutar tog tipa prema pravilima i raspoloživosti.
Work Center je fizička mašina, linija ili stanica: svaka ima svoj Center Type, kalendar rada, parametre kapaciteta, efikasnost, vezu na RealTime uređaj i linkove na PM/MRO i Tooling. Kada se Work Order zakazuje, sistem koristi Center Type iz Manufacturing Configuration da pronađe odgovarajuće Work Center‑e i rasporedi operacije po konkretnim mašinama u skladu sa kalendarom, maintenance isključenjima i drugim ograničenjima.
Manufacturing Cell je logička grupa Work Center‑a (po liniji, value stream‑u, porodici proizvoda ili lokaciji), koja služi za pregled i upravljanje: u RealTime i KPI/BI ekranima možete gledati status, OEE, scrap i throughput po cell‑u, a ne samo po pojedinačnim mašinama. Sam cell ne menja BOM ili Work Order logiku, ali je ključan za vizuelni menadžment, analitiku i operativno donošenje odluka na nivou linije.
Kada se sve poveže, odnos izgleda ovako: artikl ima jedan ili više Manufacturing Configuration zapisa, svaki od njih koristi određeni Manufacturing Type i BOM sa operacijama; svaka operacija poziva Center Type, a Center Type je povezan sa više Work Center‑a, grupisanih po potrebi u Manufacturing Cells. Work Order za taj artikl povlači iz konfiguracije i materijalne potrebe i rutu sa Center Type‑ovima, a planiranje i RealTime taj model prevode na konkretne mašine, ljude i satnice.
Manufacturing Configuration proces za izabranu kompaniju
Prvo se mapiraju glavni tipovi procesa i value stream‑ova (brizganje, ekstrudiranje, mašinska obrada, montaža, lakiranje, mlevenje, mešanje, testiranje…) i za svaki se odlučuje koji Manufacturing Type najprirodnije opisuje taj način rada. Cilj je da broj Manufacturing Type‑ova bude mali, ali dovoljan da ne “lomite” logiku jedne tehnologije da bi pokrili sasvim drugačiju.
Zatim se definišu Center Type‑ovi po tehnologiji i kapacitetu – npr. različiti tonažni razredi presa, grupe CNC mašina, tipovi montažnih linija ili peći – uz razmišljanje kako ih planeri i tehnologija zaista koriste. Na to se nadovezuje kreiranje Work Center‑a: za svaku fizičku mašinu ili liniju otvara se zapis sa odgovarajućim Center Type‑om, radnim kalendarom, efikasnostima, povezanim RealTime uređajima i PM/MRO parametrima, a zatim se ti centri grupišu u Manufacturing Cells koje odgovaraju linijama ili value stream‑ovima.
Tek kada su Manufacturing Type‑ovi, Center Type‑ovi, Work Center‑i i Cells definisani, ulazi se u BOM i Manufacturing Configuration: za svaki ključni artikal ili porodicu artikala definiše se BOM (materijali, scrap, substituti, alternate BOM‑ovi) i set operacija u skladu sa izabranim Manufacturing Type‑om (Center Type, cycle time, rad, kvalitet, pomoćna oprema). Time nastaje Manufacturing Configuration koji MRP i Work Orders kasnije koriste za planiranje količina, vremena i kapaciteta, kao i za RealTime praćenje i kosting.
Na kraju, taj model se proverava kroz pilot: na manjem broju artikala puštaju se MRP, generišu se Work Orders, raspoređuju na Work Center‑e, prate u RealTime‑u i analiziraju u KPI/BI, pa se po potrebi koriguju Manufacturing Type, Center Type, BOM parametri ili struktura cell‑ova dok ne „legne“ na realnu sliku fabrike. Tek tada se Manufacturing Configuration širi na ceo asortiman, sa jasnim šablonima i pravilima po tipu proizvoda, što je ključ da DelmiaWorks kao MoM zaista odražava stvarni način rada izabrane kompanije.

Konfiguracija DelmiaWorks softvera za vašu proizvodnju - Manufacturing Configuration