Trayal korporacija iz Kruševca ušla je u projekat osvajanja novog proizvoda – savremene zaštitne (“gas”) maske za specijalne namene. Nakon postavljanja projekta i inicijalnog planiranja, ključno je bilo što pre doći do dizajna i modela proizvoda kako bi se ušlo u planiranje resursa za realizaciju.
Kompleksnost novog proizvoda naveo je vođe projekta da u fazi razvoja proizvoda potraže spoljne saradnike koji imaju resurse, znanja i iskustvo da kreiraju kompletan 3D model proizvoda na osnovu kog bi se u narednoj fazi pristupilo izradi alata, nabavci materijala, dizajnu pakovanja, itd
Zbog svega navedenog obratili su se Solfins 3D Kompaniji, s obzirom da je među našim kompanijama već postojala bliska saradnja na različitim projektima.
Od ideje do modela za proizvodnju u tri koraka
KORAK 1 - Napredni CATIA V6 Surface Modeling na 3DExperience platformi

Projektni zahtev
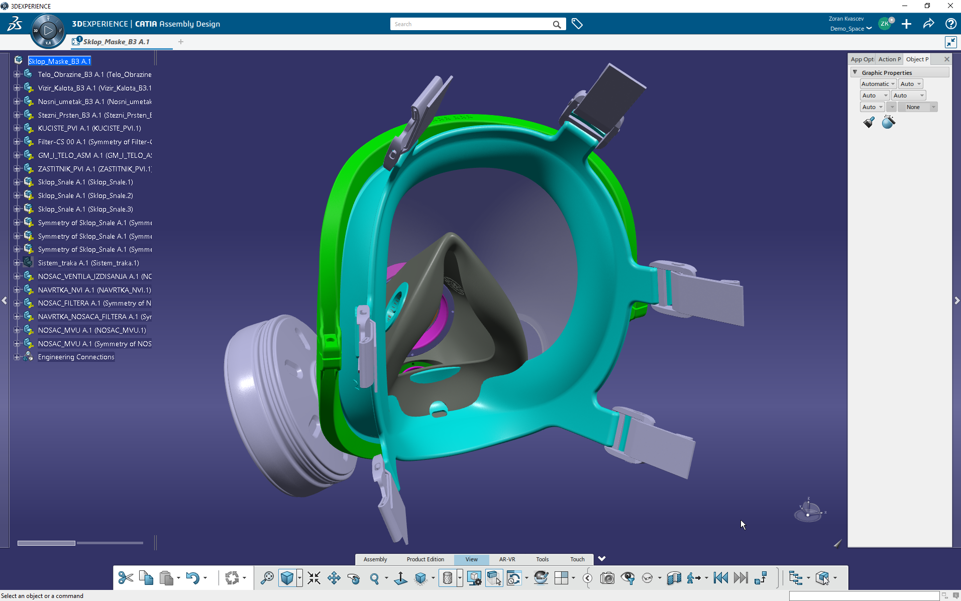
Razvoj proizvoda za namensku industriju i specijalne namene – gas maska savremenog dizajna sa velikim transparentnim vizirom i isporuka 3D modela kao osnovnog elementa proizvodne dokumentacije za dalje modeliranje alata i ulazak u proizvodnju.

Izazov
Projektovanje savremenog proizvoda tako da zadovolji veoma visoke standarde i funkcionalne zahteve bezbednosti korisnika u najekstremnijim uslovima uvek je veliki izazov, ali ovde je dodatnu prepreku predstavljala i kompleksna geometrija koja je morala da “pomiri” oblik ljudskog lica i konturu proizvoda tako da garantuje besprekorno prijanjanje uz neophodan stepen udobnosti.

Rešenje
Uzimajući sve navedeno u ozbir, rešenje se samo nametnulo – Catia V6 na 3DExperience platformi, odnosno Surface Modeling alat za napredno modeliranje složenih geometrijskih oblika i površina. Tako je u relativno kratkom roku, bez pravljenja niza skupih fizičkih prototipova, bilo moguće isporučiti model za proizvodnju. Naravno, prototipovi su pravljeni, ali…
KORAK 2 - renderi za konačnu analizu pre prototipa
KORAK 3 - Primena 3D štampe u razvoju proizvoda
Pored inženjerskih usluga u fazi razvoja 3D CAD modela kao osnove za dalje generisanje kompletne proizvodne dokumentacije, Solfins je za Trayal uradio i inicijalne prototipove karakterističnih elemenata proizvoda – tehnologijom 3D štampe.

Dizajn
Čak i za manje zahtevne projekte, u smislu primene, ali i u smislu geometrije, prototip nam omogućava da bolje upoznamo proizvod već u najranijim fazama, da uočimo nedostatke i potencijale, i da napravimo najbolje odluke onda kada je to najracionalnije – u inicijalnoj fazi dizajna. Zahvaljujući 3D štampi možemo da testiramo više varijanti, veoma brzo, uz niske troškove za izradu prototipa.

Testiranje
Već je pomenut jedan od glavnih izazova razvoja proizvoda koji treba da se nosi na licu – kompatibilnost oblika i dimenzija, odnosno komfor korisnika. 3D štampani prototipi omogućili su da se uživo testiraju one varijante dizajna koje nije bilo moguće objektivno međusobno uporediti u softveru, i da se odabere dalji pravac u kom će se ići sa modelovanjem detalja.

Komunikacija
3D štampani prototip poslužio je i kao model za dalju komunikaciju na projektu unutar Trayal korporacije između tima koji je vodio razvoj, sponzora projekta, tehnologa, projektanata alata i operatera na mašinama za uspostavljanje i usaglašavanje kompletne proizvodnje, određivanja kriterijuma i procesa proizvodnje, kontrole kvaliteta, itd.
3D štampani prototip u fleksibilnom materijalu
Ovaj projekat poslužio je i da testiramo primenu "egzotičnih" materijala za 3D štampu kao što je fleksibilni materijal koji je ovde bio pun pogodak.
Na slici je gumeni deo maske, i pre nego što je sa njega uklonjena potkonstrukcija nastala u toku SLA štampe iz rezina.
Kao što se vidi na fotografiji dobijen je potpuno veran fleksibilan prototip koji je nekada praktično bilo nemoguće postići bez skupog i dugotrajnog procesa izrade alata. 3D štampi trebalo je 24 sata sa postprocesiranjem!
Zaključak
Trayal korporacija u svom proizvodnom portfoliju već je imala više modela zaštitnih maski, ali sve su one klasičnog dizajna sa dva nezavisna zastakljena otvora za oči. Novi proizvod treba da prati trendove, i to se pre svega ogleda u rešenju dizajna koje kompletnu masku pretvara u jednu transparentnu površinu sa dodacima za pričvršćivanje, nalezanje, filtriranje gasova..
Osvajanje novog proizvoda, uz sve izazove koji postoje pred autorima projekta, danas je jednostavnije nego ikada ranije. Kombinacija 3D CAD softvera i 3D štampe dramatično ubrzava proces odabira najboljeg mogućeg rešenja i unapređuje kvalitet proizvoda u odnosu na konkurenciju. Dodatno, proizvod brzo stiže na tržište već usavršen tokom iteracija na relaciji 3D model – 3D štampani prototip.
Naravno, da bi se ova simbioza desila, i da bi projekat imao istinski benefit, potrebno je iskustvo i znanje da se dostupne tehnologije primene onda kada treba, i na način koji garantuje uspešnost celokupnog projekta.
Nova zaštitna maska na sajmu naoružanja i opreme - Partner 2021 u Beogradu
Trayal korporacija, Kruševac