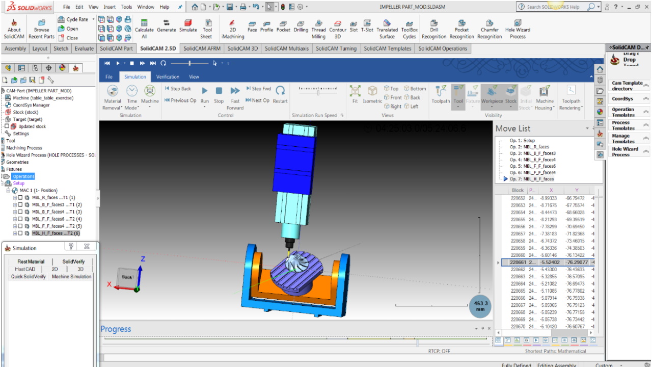
SolidCAM softver pronalazi najefikasnije i najpouzdanije rešenje i kod najzahtevnijih komada kao što su turbine - bilo koje veličine, ili slična geometrija kod nekih alata (npr. glave bušilica koje se koriste u stomatologiji i medicini, itd). Na kraju ove stranice možete preuzeti kompletan SolidCAM kurs za CNC programiranje obrade turbine.
Sadržaj SolidCAM kursa za mašinsku obradu dvostruke turbine

1. Uvod u mašinsku obradu turbine
..

2. Definisanje CAM komada
..

3. 3-osna gruba obrada alata
..

4. Gruba obrada sečiva turbine
..

5. Završna obrada sečiva turbine
..

6. Završna obrada unutrašnjih površina turbine - suticanje sečiva i tela turbine
..

7. Završna obrada unutrašnjih površina turbine
..

SolidCAM kurs za CNC programiranje mašinske obrade dvostruke turbine:
45 stranica
7 poglavlja
format PDF, A4
autor: SolidCAM
veličina 12MB
45 stranica
7 poglavlja
format PDF, A4
autor: SolidCAM
veličina 12MB
Napomena: Ovaj dokument je dostupan besplatno za SolidCAM korisnike sa korisničkim nalogom u Documentation sekciji na sajtu proizvođača softvera >
Ili traži prezentaciju od Solfinsa:
SolidCAM tutorijali: Mašinska obrada dvostruke tubine (Multiblade Machining)