Solfins ponuda obuhvata i kompletan spektar rešenja za razvoj i proizvodnju proizvoda od plastike - ambalaže (za jednokratno i višekratno korišćenje), kućišta, plastičnih posuda i upotrebnih predmeta, za svaki tip proizvodnje i svaki tip plastičnih masa.
Na ovoj stranici saznajte osnovne informacije i odgovore na pitanja:
Zašto su SolidWorks, CATIA i 3DEXPERIENCE platforma najpopularnije rešenje za razvoj proizvoda i alata u Srbiji i svetu?
Zašto Solfins klijenti najčešće biraju SolidCAM softver za programiranje CNC mašina na kojima prave alate za brizganje?
Šta je naša preporuka za praćenje proizvodnje brizganjem - u realnom vremenu?
Šta još nude nove tehnologije za komunikaciju sa vašim klijentima, pripremu projekata, smanjenje troškova?
kratki sadržaj ove stranice
Projektovanje proizvoda i konstrukcija alata za brizganje
Simulacije ambalaže i procesa brizganja
Programiranje CNC mašina za proizvodnju alata
Praćenje proizvodnje brizganjem - ERP i MES rešenje
3D štampa prototipova i alata
3D skeniranje i reverzni inženjering
Primena SolidWorks softvera
najpopularnije 3D CAD rešenje u industriji
Jednostavnost
Glavna prednost SolidWorks softvera jeste kombinacija brzog učenja rada u programu, i neograničene mogućnosti koje prate razvoj vaših veština modelovanja
Popularnost
Milioni korisnika iz celog sveta čine najveću 3D CAD zajednicu koja generiše brojne tutorijale, forume, blogove za učenje i savete..
Raste sa vama!
Za razliku od drugih rešenja, SolidWorks platforma poseduje brojne dodatne mogućnosti koje će pratiti razvoj vaših veština i rast vašeg biznisa i ponude
SolidWorks se prilagođava vašem materijalu
Delovi od plastike sa sobom nose specifične forme za povezivanje i montažu tih delova u u finalne proizvode sa i bez upotrebe dodatnih elemenata za vezu.
SolidWorks u sebi sadrži čitavu paletu alatki koja omogućava automatizovano kreiranje elemenata za vezu, ventilacionih otvora, rebara za ukrućenje i ostalih formi karakterističnih za delove od plastike.
Ovo SolidWorks svrstava u red najproduktivnijih softvera za razvoj delova od plastike.
Osnove projektovanje kutija i posuda za ambalažu
Kreiranje jednostavnih prizmatičnih i kružnih oblika
Dizajn osnovnog početnog oblika jednostavne kutije u par minuta
Dizajn jednostavne kružne posude sa prstenom uz osnovni rendering
Dizajn i modelovanje plastične ambalaže u SolidWorks softveru
samo pola sata do novog dizajna
"Složeni" oblici tankozidne ambalaže prilagođene geometrije za proizvodnju brizganjem ili termoformiranjem? Lak zalogaj za SolidWorks 3D CAD
Plastična ambalaža funkcionalnih posuda i ambalaže za jednokratnu ili višekratnu upotrebu? SolidWorks završava posao u rekordnom roku
Kreiranje plastičnih boca u SolidWorks softveru
Prednost SolidWorks softvera u odnosu na poluprofesionalna rešenja jeste i to što nema ograničenja u mogućnostima kada treba kreirati i složene geometrijske oblike kompleksnih površina.
Modelovanje složenijih plastičnih kutija sa poklopcem
projektujte kofere za alat, oružje, pribore, proizvode..
Projektovanje plastičnog kofera
Projektovanje kutije sa poklopcem 1
Projektovanje kutije sa poklopcem 2
Da li će vaša ambalaža da "klikne"?
Napredni alati i funkcionalnosti za dizajn plastičnih proizvoda
SolidWorks u svakoj fazi razvoja i proizvodnje
kompletno rešenje za proizvode od plastike
Kreiraj model
Kao što se vidi u tutorijalima iznad, za pola sata možete da izmodelirate novu ideju za proizvod, ili dizajn po zahtevu klijenta
Kreiraj varijante
Ako kreirate bazu elemenata i parametarske modele proizvoda, za par sekundi možete da napravite izmenu prema želji klijenta
Predstavi klijentu
Dodaj lako i brzo boju, svetlo i senke na svoj model i predstavi klijentu detaljan realan prikaz proizvoda (svaka izmena na modelu automatski se propagira i na renderu)
Testiraj proizvod
Simuliraj ponašanje proizvoda u realnom okruženju, uticaje i otpornost na temperature, mehanička opterećenja, uklopivost, itd.
Projektuj alat
Napravili ste model proizvoda, klijent je odobrio dizajn, testirali ste model, i sada jednostavno u istom softveru nastavite da projektujete alat za proizvodnju
Simuliraj proizvodnju
Koristi specijalne SolidWorks alate da simuliraš kompletan proces brizganja plastike i obezbediš da neće biti čepova, kritičnih tačaka, ubrzanog hlađenja - pre nego što napraviš skup alat!
Projektovanje alata za brizgranje
U istom softvetu brzo i jednostavno napravite alat za brizganje
SolidWorks platforma za konstrukciju i proizvodnju alata za brizganje plastike
Napomena: mogućnosti SolidWorks softvera ovde se ne završavaju! SolidWorks platforma obuhvata i rešenja za komunikaciju na projektima, zajednički rad inženjera, kreiranje dokumentacije za proizvodnju, rešenja za kontrolu kvaliteta, informacije za upravljanje projektima i proizvodnjom, itd. Da saznaš sve mogućnosti SolidWorks platforme traži ponudu i sastanak sa Solfins konsultantima i aplikativnim inženjerima koji su ova rešenja već instalirali u preko 300 domaćih kompanija..
Rešenja za simulacije svih karakteristika ambalaže i procesa proizvodnje
simulacije ponašanja svih tipova ambalaže
Saznajte sve o vašoj ambalaži pre proizvodnje alata
Sve što ste pomislili da vam je potrebno - čeka vas u Simulia i 3DEXPERIENCE paketima

Simulacije kartonske ambalaže

Simulacije pakovanja streč folijom

Simulacije plastične ambalaže

SolidWorks Plastics - Profesionalne simulacije procesa brizganja plastičnih masa
Budite sigurni u svoj dizajn!
Budite sigurni u svoje alate - pre nego što ih napravite!
SolidWorks Flow Simulation - napredne simulacije ponašanja fluida
Kako će se vaša ambalaža ponašati u realnim uslovima i različitim scenarijima?
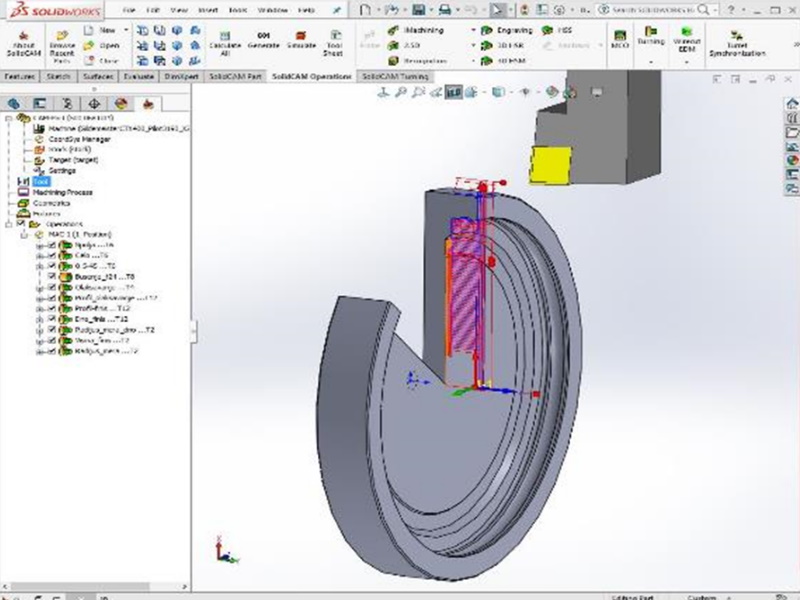
SolidCAM softver za programiranje CNC mašina
programiranje i postprocesori za sve tipove CNC mašina
SolidCAM i iMachining tehnologija
SolidCAM softver poseduje module za različite tipove obrade za sve vrste CNC mašina, od jednostavne 2,5 osne do kombinovane obrade glodanjem i struganjem.
iMachining tehnologija značajno ubrzava vreme obrade, štedi alate na mašini i skraćuje vreme proizvodnje alata za brizganje.
CATIA i 3DEXPERIENCE rešenja za ambalažu
od ideje i modela do fizičkog prototipa ili krajnjeg proizvoda
CATIA i 3DEXPERIENCE rešenja za ambalažu i potrošačke proizvode
Primena 3D štampe i 3D skeniranja za ambalažu
od ideje i modela do fizičkog prototipa ili krajnjeg proizvoda
DelmiaWorks
Proizvodno ERP i MES rešenje
DelmiaWorks je ono što su domeće firme čekale godinama - softversko rešenje za planiranje, terminiranje, praćenje proizvodnje i magacina.
Ukratko, ovo je rešenje za kompletan proces od primanja do isporuke porubžina. Može se integrisati sa vašim ERP rešenjem a može biti i potpuno samostalna aplikacija koja će pokriti sve vaše potrebe.
Rešenje je primenjivo u različitim proizvodnim procesima, ali sadrži posebne module koji su napravljeni na bazi iskustava procesa brizganja i praćenja mašina za brizganje plastike i gume.
Primena 3D štampe i 3D skeniranja za ambalažu
od ideje i modela do fizičkog prototipa ili krajnjeg proizvoda

3D štampa prototipova ambalaže
Isprobajte svoj proizvod u realnim uslovima!
Dajte klijentu prototip u ruke za samo par sati od odobrenja modela!
Budite APSOLUTNO sigurni da ste došli do konačnog rešenja pre nego što investirate u izradu alata..

3D skeniranje i reverzni inženjering
Koristite uređaje za 3D skeniranje postojećih proizvoda radi unapređenja, ili vaših alata na mašinama da biste napravili potrebnu dokumentaciju za brzu izradu i zamene tokom redovnih održavanja..







Projektovanje i proizvodnja plastične industrijske ambalaže i proizvoda