Radite jednostavniju mašinsku obradu i ne treba vam složen (i skup) CAM softver? Povremeno vam je potreban i 3D CAD softver da otvorite modele koje vam šalju klijenti, da na brzinu dodate rupu ili oborite ivicu, da pročitate 3D model i tražene tolerancije?
Predstavljamo vam povoljno, efikasno i jednostavno rešenje za 2,5 i 3D struganje i glodanje - SolidWorks Machinist - paket koji spaja SolidWorks 3D CAD i SolidWorks CAM softvere.
Proizvodnja bez crteža - direktno iz 3D CAD modela
Proveri i sredi komad pre puštanja na obradu
SolidWorks Machinist paket pruža vam osnovne 3D CAD funkcionalnosti za proizvodnju bez crteža (i ručnog programiranja), i to za duplo manje novca u odnosu na standardne licence sa funkcionalnostima koje su vam potrebne.
Crtež vam ne treba ako se dimenzije i tolerancije nalaze na 3D modelu i ako na bazi toga možete da generišete G-kod za mašine u par klikova.
Radite uslužnu obradu i dobijate crteže u PDF dormatu i odgovarajuće 3D modele u STEP formatu? Kako znate da 3D model odgovara crtežu? CAM softver koristi 3D model kao osnovu za definisanje putanja alata, Da li ćete čekati da napravite prvi deo da biste znali da se verzije modela i crteža ne poklapaju.
Ako dobijate samo PDF crtež, kotiranje 3D modela koji sami pravite je odlična provera da ste dobro "precrtali" sve informacije sa crteža.
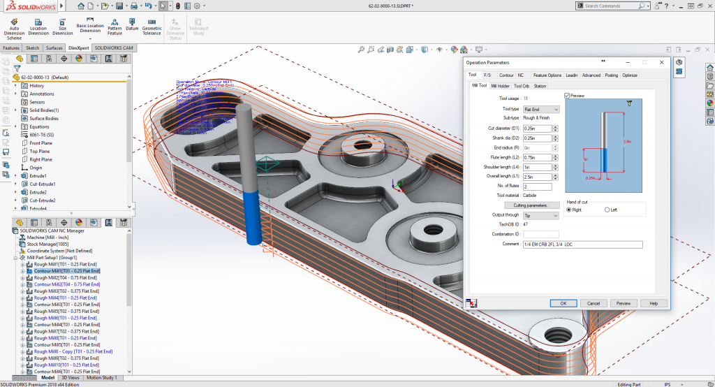
Trud koji ste investirali na kotiranje 3D modela nije bio uzaludan, jer SolidWorks CAM u Machinist paketu koristi tolerancije sa modela da bi automatizovano kreirao tehnologiju obrade na vašoj CNC mašini.
SolidWorks Machinist je vaša jeftinija verzija 3D CAD softvera, uz softver za programiranje CNC mašina - u isto vreme!
Ako imate složene CNC mašine ili planirate njihovu nabavku, SolidWorks Machinist se može nadograditi na SolidCAM softver sa nenadmašnom iMachining tehnologijom, podrškom za kompleksne petoosne mašine ili složene strugove'glodalice sa više vretena i revolvera (Swiss Type).
Jeftino rešenje za CAM i CAD softver
SolidWorks Machinist paket
Pojednostavljuje i ubrzava saradnju na projektima
Isto SolidWorks okruženje za pripremu 3D modela i CAM programiranje i simulaciju obrade na CNC mašini čini transformaciju iz CAD u CAM jednostavnom i efikasnijom.
Zadaci koji su nekada morali čekati da se faza projektovanja potpuno zaokruži, ovde mogu da se odvijaju paralelno sa kreiranjem konačne verzije komada.
Mogućnost da se jednom definisane konfiguracije sačuvaju u SolidWorks Machinist paketu, pružaju korisniku slobodu da kreira procese sa pojedinačnim operacijama na različitim mašinama kako bi se ubrzala proizvodnja, a mašine optimalno angažovale da daju svoj maksimum.
Jednostavna provera generisanog G-koda i procesa obrade
Rules-Based Machining alat u SolidWorks CAM softveru automatski prepoznaje i donosi odluke o tipu obradu u odnosu na geometriju dela i definisane standarde tako da korisnik odmah može da proceni potrebno vreme i rad na komadu.
Automatic Feature Recognition umesto korisnika sagledaće ceo model, uočiti potencijalne probleme koje treba dodatno definisati ili izbeći. Jednostavno, u brzini sagledavanja posla i davanja ponude neke džepove, otvore, rupe, ivice, možemo da previdimo a da to shvatimo tek u kasnijim fazama obrade dela - kada je posao već sklopljen, ponuda data i prihvaćena.
Jednostavna standardizacija procesa u mašinskoj obradi
Tolerance-Based Machining funkcionalnost automatski definiše tolerancije iz SolidWorks MBD softvera i prema njima određuje najbolju strategiju za mašinsku obradu dela.
Ukoliko paralelno koristimo SolidWorks CAD funkcionalnosti iz SolidWorks Machinist paketa i menjamo komad u nekom delu i detalju, ili menjamo materijal, ili samu zadatu toleranciju, ova funkcionalnost automatski će reagovati i dati novu strategiju obrade.
U praksi, može se desiti da dobijete delove koji su kompletno definisani na nepotrebno strog prag tolerancije - gubićete vreme, trošiti alate, naplaćivati više a klijent neće dobiti nikakvu vrednost, i svi su na gubitku.
Šta vam daje SolidWorks CAD a šta CAM softver u Machinist paketu?
Ovo dobijate od SolidWorks CAM softvera:
2.5D i 3D glodanje
Tolerance Based Machining
Simulacija procesa rezanja
NC Editor
SOLIDWORKS CAM STANDARD
Struganje
HSM - High Speed Machining
Podrška za naprednu VoluMill™ obradu
Obrada sklopova
Ovo dobijate od SolidWorks CAD softvera:
SOLIDWORKS Part modeling
Rad sa SolidWorks modelima
Import više vrsta neutralnih formata
SOLIDWORKS Assembly Modeling / Import
Provera sastavnice i tolerancija
Automatic toolpath clipping
SolidWorks CAM za 2,5 i 3-osnu mašinsku obradu
Profesionalno jednostavno CAM rešenje u SolidWorks okruženju
SOLIDWORKS CAM Professional 3+2 Milling
SOLIDWORKS Machinist koristi jedno veoma dragoceno iskustvo iz SolidWorks 3D CAD - rules-based machining. Reč je o predefinisanim pravilima mašinske obrade na sličan način kako se zadaju pravila za projektovanje delova kako bi se ubrzao proces generisanja crteža i projektovanja uopšte.
Kada ova pravila definišemo i postavimo za SolidWorks CAM, vaša radionica automatski koristi standardne strategije za koje ste već zaključili da odgovaraju vašim mašinama, alatima, proizvodnim kapacitetima i procesima, ali i nivou obučenosti radnika.
Na kraju, veoma lako ćete odrediti koliko vam vremena treba da napravite neki deo i koliko je složena njegova proizvodnja. Tako ćete lakše definisati cenu, ali i odrediti odgovarajućeg čoveka u radionici da završi posao, a prema neophodnom iskustvu i veštinama koje ima.
SOLIDWORKS CAM Professional High Speed Machining
SOLIDWORKS Machinist objedinjuje projektovanje i mašinsku obradu u jednom softverskom paketu sa jednostavnim interfejsom.
Rezultat ovoga je intuitivni sistem zasnovan na pravilima koja garantuju efikasnost i kvalitet, uz mogućnost dalje optimizacije kako bi se postegle dodatne uštede u vremenu, materijalu i alatima, a u isto vreme ispunio standard kvaliteta proizvoda koji ste zacrtali za vaše klijente.
Na primer, možete definisati tačne strategije koje se zasnivaju na različitim zadatim tolerancijama, smanjiti greške i generisanje škarta u proizvodnji, ali i stalno unapređivati vaš proces proizvodnje.
SOLIDWORKS CAM 2.5 Milling
Najveći broj delova koji se mašinski obrađuju ima relativno jednostavnu geometriju - onda kada je kreira i čita 3D CAD softver i automatski daje potrebne informacije CAM softveru.
SolidWorks CAM objedinjuje brojne funkcionalnosti koje, pored osnovnih operacija glodanja, studganja i rezanja, mogu da uštede alat razdvajanjem grube i fine obrade, dodatnu obradu kontura i površina, različita bušenja, itd.
Ove funkcionalnosti u softveru su nazvane: Automatic Roughing, Rough Milling, Finish (Contour) Milling, Face Milling, Thread Milling, Center Drilling, Drilling, Countersinking, Reaming, Tapping, Engraving...
SOLIDWORKS CAM 3 Axis Milling
SOLIDWORKS Machinist uklučuje i 3-osno glodanje za mašinsku obradu kompleksnih glatkih površina koje se često sreću kod delova alata za brizganje plastike, u avio industriji i slično.
Ovo SolidWorks rešenje može se primenjivati i na 3-osnoj obradi na 5-osnim mašinama gde se koriste dve ose rotacije.
Za koga je SolidWorks Machinist paket optimalno rešenje
Prvi CAD softver
Fokusirani ste samo na proizvodnju delova i manjih serija klijenata i želite da napravite prvi korak ka proširenju svojih usluga i treba vam softver koji može da obavi osnovne CAD funkcionalnosti u cilju efikasnijih procesa procene i izvršenja posla.
Serijska proizvodnja
proizvodite za klijente ili za sebe serije srodnih proizvoda relativno jednostavne geometrije - limove, ploče, komade za čiju obradu rezanjem, struganjem i glodanjem ne treba više od 3 ose, i znate da je osnovni CAD i CAM sve što će vam trebati u narednih par godina.
Sporedne mašine
Imate već ozbiljan mašinski park i radite složene delove ali posedujete i nekoliko sporednih mašina za pomoćne operacije za koje vam treba softverski paket koji će glavne mašine i licence osloboditi da rade profitabilnije poslove.
Softverski paket koji raste sa vašom firmom
Svake godine nova verzija SolidWorks platforme donosi i bolji CAM!
SolidWorks 2018 - Prva verzija SolidWorks platforme sa CAM softverom
U saradnji sa kompanijom CAMWorks, SolidWorks je svoju ponudu proširio CAM rešenjem za 2,5-osnu mašinsku obradu koja će zadovoljiti potrebe firmi koje nemaju kompleksnije mašine ili poslove gde se traže složene operacije.
SolidWorks 2018 - Napredne funkcije za efikasnost već u prvoj verziji SolidWorks CAM softvera
Već prva integracija SolidWorks CAD i CAM softvera započela je sa funkcijama kao što su automatsko prepoznavanje karakterističnih detalja (rupa, žljebova), editovanje modela za bržu obradu, simulacija mašinske obrade, itd.
SolidWorks 2019 - Unapređenje efikasnosti integracaije SolidWorks CAD i CAM softvera
Fokus na čuvenoj SolidWorks jednostavnosti i efikasnosti donosi nove opcije, prvenstveno u brzom izboru tretiranja tolerancija tokom obrade za uštedu vremena i alata.
SolidWorks 2019 - SolidWorks CAM u operacijama glodanja
Nekoliko novih funkcionalnosti koje su uvede već pri prvoj unapređenoj verziji - samo godinu dana nakon premijere SolidWorks CAM softvera.
SolidWorks 2020 - Tab Cutting
Jednostavno podešavanje putanje alata za isecanje otvore u limovima ili bušenje rupa u pločama.
SolidWorks 2020 - CAM Probing
Programiranje putanja "pipalica" za kontrolu dimenzija i tolerancija
Najjeftinije profesionalno rešenje za CAD i CAM u paketu
Industrijski standard
Umesto da se igrate i gubite vreme sa poluprofesionalnim rešenjima koja se pojavljuju i nestaju, Koristite SolidWorks platformu koja je najzastupljenije rešenje u mašinskoj industriji.
Raste sa vama
Počnite sa SolidWorks Machinist paketom a kad posao poraste nećete morati da tražite i prelazite na nova rešenja - SolidWorks će uvek imati savršeno rešenje za vaše potrebe, uz integraciju sa SolidCAM softverom za najzahtevnije komade, mašine i korisnike.
Obuka i podrška
Solfins obuka i tehnička podrška garantuju brzo osposobljavanje za rad u softveru, pomoć i rešavanje problema tokom cele godine, i lako pronalaženje obučenih radnika koji poznaju SolidWorks radno okruženje.
Odaberi svoj Machinist paket
Ključna razlika: samo pojedinačni delovi ili sklopovi?

SolidWorks Machinist Standard paket
SolidWorks Machinist Standard na SolidWorks CAM softver dodaje i nekoliko funkcionalnosti SolidWorks 3D CAD softvera - otvaranje SolidWorks modela uz još nekoliko neutralnih tipova fajlova i osnovni rad sa SolidWorks modelima:
2.5D i 3D glodanje
Tolerance Based Machining
Simulacija procesa rezanja
NC Editor
Struganje
HSM - High Speed Machining
Podrška za naprednu VoluMill™ obradu
Obrada sklopova
SOLIDWORKS Part modeling
Rad sa SolidWorks modelima
Import više vrsta neutralnih formata

SolidWorks Machinist Professional paket
Uključuje sve funkcionalnosti SolidWorks Machinist Standard paketa ali uz nekoliko dodatnih funkcionalnosti SolidWorks 3D CAD softvera:
SOLIDWORKS Assembly Modeling / Import
Provera sastavnice i tolerancija
Automatic toolpath clipping

Besplatni SolidWorks CAM i drugi besplatni alati već uz SolidWorks 3D CAM Standard licencu
SolidWorks CAM softver dostupan je besplatno već uz osnovnu SolidWorks 3D CAD licencu koja je na održavanju.
Ukoliko želite da koristite pune funkcionalnosti SolidWorks 3D CAD softvera, da ponudite usluge projektovanja, da prihvatate poslove gde klijenti nemaju gde da naprave model, onda je ovo najbolje rešenje za vas.
SolidWorks CAD + CAM = SolidWorks Machinist