SolidWorks simulacije - Postavke studija na delovima i sklopovima

Serijal Solfins webinara
03. април 2024. by
SolidWorks simulacije - Postavke studija na delovima i sklopovima
Solfins doo, Mladen Bogićević

Solfins tim za mašinsko projektovanje već 20 godina u svom radu koristi SolidWorks 3D CAD i SolidWorks alate za simulacije uključene u Premium paket ali i SolidWorks Simulation nezavisni softver za dodatne analize i optimizacije našij projekata.

U ovom serijalu webinara kolega Dejan Pavlović, vođa Solfins tima za mašinsko projektovanje, u najkraćim crtama objašnjava osnovne postavke studija za ispitivanje različitih delova i sklopova sa karakterističnim primerima koji se najčešće sreću u praksi mašinskih inženjera projektanata i konstruktora.

Napomena: na svim primerima korišćene su isključivo SolidWorks FEA/MKE simulacije koje se nalaze u svakom SolidWorks 3D CAD Premium paketu i svaki korisnik koji ima ovaj paket licence može primeniti simulacije delova i sklopova u svakodnevnom radu.

Pogledajte Solfins webinare za simulacije

VIDEO 1

Postavka studije na delu (Part) + dodatak cilindričnog pina u otvore

Pogledaj webinar >

VIDEO 2

Postavka studije na kompletnom složenom sklopu (Assembly)

Pogledaj webinar >

VIDEO 3

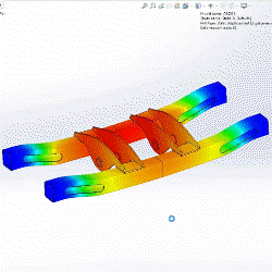
Postavka studije na zavarenom delu (Weldment)

Pogledaj webinar >

VIDEO 4

Postavka studije sklopa sa vijčanom vezom (Assembly)

 Pogledaj webinar >

SIMULIA na 3DEXPERIENCE platformi!

SolidWorks i CATIA korisnici imaju jedinstvenu mogućnost da aktiviraju korisničke role na 3DEXPERIENCE platformi koje im otključavaju stotine alata za simulacije i proračune. 

SIMULIA by Dassault Systemes >

Share this post
Archive