RealTime Production/Machine Monitoring
RealTime modul u DELMIAWorks softveru je sistem za on‑line praćenje rada mašina koji automatski prikuplja cikluse, vremena ciklusa, zastoje i škart direktno sa radnih centara, bez ručnog unosa operatera.
Na osnovu tih podataka sistem u realnom vremenu puni proizvodne izvještaje, ažurira sate proizvodnje i status svake mašine, što proizvodnim kompanijama omogućava brže reakcije na probleme u pogonu i tačnije planiranje.
Praćenje proizvodnje (Production Control) - MES
Evidencija proizvodnje i izvještavanje u DELMIAWorks okruženju je kombinacija RealTime monitoringa, ShopData terminala i proizvodnih izvještaja (production reports) koja osigurava da se svaki ciklus na mašini, svaki dobar i škartirani komad, svaka smjena i svaka kutija koja izađe iz pogona zaista evidentiraju u sistemu – bez „ručnog prepisivanja" u Excel.
Na taj način proizvodna kontrola prestaje da bude samo administrativni zadatak, a postaje živa slika proizvodnje u realnom vremenu, koja direktno puni zalihe, MRP, OEE pokazatelje, analize škarta i troškove rada po radnom nalogu.
Planning & Scheduling
(MRP - Manufacturing Resources Planing)
Planiranje i terminiranje proizvodnje (Planning & Scheduling modul) u DELMIAWorks‑u je centralno mjesto za kratkoročno planiranje proizvodnje, finite scheduling (konačni resursi) po mašinama i radnim centrima, kao i za kapacitete mašina, materijala i radne snage.
Kroz jedan integrirani ekran planer dobija realan raspored radnih naloga, upozorenja na kašnjenja, preopterećenja i materijalne manjkove, sa direktnom vezom ka MRP/MPS analizama i RealTime podacima iz proizvodnje.
BOM (Bill of Manufacturing) - Sastavnica i Tehnološka ruta (Proizvodni postupak)
BOM (Bill of Manufacture) u DELMIAWorks okruženju je kombinacija klasične strukturirane liste materijala i proizvodne rute u jednom objektu i zato je apsolutno centralni i kritični dio implementacije, posebno kada govorimo o kapacitetskom planiranju.
Upravo iz BOM‑a sistem dobija tačne informacije o materijalima, operacijama, radnim centrima, alatima, normama vremena i radne snage, na osnovu kojih MRP, Planning & Scheduling i Capacity Planning izračunavaju realne potrebe i opterećenja mašina i ljudi.
MRP (Material Requirements Planning), radni nalozi (Work Orders) i potrebe za materijalima
DelmiaWorks MRP (Material Requirements Planning) podsistem je „mozak" za cijeli softver, radni nalozi (Work Orders) su proizvodni nalozi koje MRP generiše, a Material Exception List je lista materijalnih odstupanja koju nabavka koristi da zna šta treba kupiti, kada i u kojoj količini.
Zajedno čine zatvoren krug: prodaja/prognoza (forecast) → MRP → radni nalozi i materijalna odstupanja → nabavka i skladište.

RealTime Process Monitoring
RealTime Process Monitoring u DELMIAWorks okruženju je proširenje RealTime i SPC modula koje omogućava da se procesni parametri (temperatura, pritisak, brzina, sila, dimenzije…) automatski prikupljaju i analiziraju u realnom vremenu, direktno iz proizvodnje.
Na ovaj način fabrike ne prate samo broj dijelova i cikluse, već i stabilnost samog procesa, dobijajući kontinuirane Cp/Cpk pokazatelje i SPC grafike bez ručnog unosa podataka.
Praćenje spoljnih usluga
(Outsource Central)
Outsource Central modul u DelmiaWorks‑u je centralno mjesto za planiranje, praćenje i kontrolu svih outsourcovanih (podugovorenih) operacija i proizvoda – bilo da šaljete poluproizvod na dodatnu obradu ili kompletan proizvod na finalnu obradu i pakovanje kod kooperanta.
Ideja je da imate isti nivo vidljivosti nad proizvodima koji se rade kod spoljnog dobavljača kao nad onima koji se rade u vašoj fabrici, uz automatsko kreiranje radnih i ship naloga, praćenje in‑transit zaliha, otpisa, škarta i povratka robe nazad ili direktno kupcu.
Job & Process Costing
Job & Process Costing modul u DELMIAWorks-u je centralno mjesto za praćenje stvarnih troškova proizvodnje po radnom nalogu, artiklu ili procesu, i njihovo poređenje sa standardnim i planiranim troškovima.
Ideja je da se svaki dinar uložen u materijal, rad, mašine, alat, spoljnu operaciju ili režiju vidi kroz prizmu konkretne proizvodnje, kako bi kompanija pouzdano znala stvarnu maržu po artiklu, kupcu ili poslu, a ne samo ukupni rezultat na nivou firme.
Inventory Control & Item master
Item master i Inventory Control u DelmiaWorks‑u su centralna baza podataka za sve artikle i magacinske transakcije – od sirovina i pomoćnog materijala, preko poluproizvoda i gotovih proizvoda, do pakovanja, VMI i outsource zaliha.
Na osnovu podešavanja u Item masteru sistem zna kako da prati količine, lokacije, lot i serijske brojeve, kako da računa troškove i kako da poveže svaki artikal sa BOM‑om, proizvodnjom, kvalitetom, WMS‑om i finansijama, dok Inventory Control dio osigurava da svako pomicanje i transakcija budu on‑line, kroz jedinstveni transakcioni log

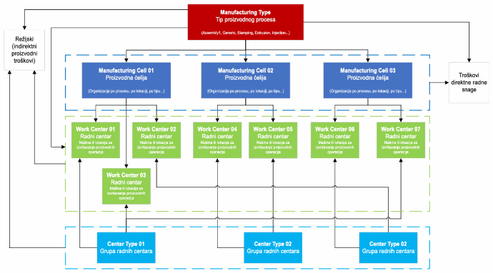
Manufacturing Configuration - konfiguracija proizvodnih procesa
Svaka firma je različita, svaki proizvodni proces ima svoje specifičnosti. Nije isto modelirati procese montaže, farbanja, termičke obrade, mašinske obrade, probijanja prosecanja, brizganja ili ekstruzije.
U DelmiaWorks‑u Manufacturing Configuration, Manufacturing Type, Manufacturing Cell, Center Type, Work Center i BOM su način da se realni procesi, mašine i linije fabrike prevedu u digitalni model na kome rade MRP, Work Orders (radni nalozi) , RealTime i costing.
Označavanje sa bar-kodom (Labeling)
Labeling i label printing u DelmiaWorks‑u nisu samo „štampanje naljepnica", već centralni mehanizam za praćenje kutija, paleta i serijskih brojeva kroz cijeli lanac – od prijema i proizvodnje, preko skladišta, do isporuke, VMI i RMA procesa.
Svaka naljepnica je povezana sa MasterLabel zapisom i serijskim brojem, a svi WMS, proizvodni i shipping procesi rade upravo sa tim serijskim brojevima, čime se osigurava potpuna sljedljivost i realno stanje zaliha u svakom trenutku.
WMS - Warehouse Management
WMS (Warehouse Management System) u DelmiaWorks‑u je proširenje osnovnog Inventory i Item master modula koje uvodi bežično, skenerima vođeno upravljanje skladištem u realnom vremenu – od prijema i smještaja sirovina, preko interne logistike i replenishmenta, do pickinga, pakovanja, VMI i otpreme ka kupcima i drugim pogonima.
Cilj je da se svaka transakcija uradi tamo gdje se zaista dešava (na viljuškaru, rampi, u prolazu, na proizvodnoj liniji), bez naknadnog prepisivanja na računaru, tako da ERP baza u svakom trenutku pokazuje stvarno stanje materijala i gotovih proizvoda.
Quality Management
Quality Management i Quality Process Management moduli u DelmiaWorks okruženju predstavljaju kompletan QMS sloj iznad ERP/MES sistema, koji povezuje sve elemente kvaliteta – od prijema materijala i internih nesukladnosti, preko APQP i PPAP dokumentacije, do audita, CAR/CAPA akcija i kontrole promjena, u jednoj bazi podataka.
SPC (Statistical Process Control) & Data Collection
SPC modul u DelmiaWorks‑u je integralni dio platforme za kvalitet koji omogućava definisanje parametara mjerenja, prikupljanje podataka na liniji, statističku kontrolu procesa i automatsku analitiku sposobnosti procesa (Cp/Cpk, Pp/Ppk) – sve povezano sa artiklima, procesima, radnim centrima, alatima i radnim nalozima.
Za razliku od „odvojenih" SPC alata, ovdje su SPC podaci direktno u ERP/MES bazi, pa inspekcije, rezultati i alarmi utiču na proizvodne transakcije (naljepnice, Floor Disposition, RT Scan to Inventory) i operativne odluke na licu mjesta.

Document Control - upravljanje dokumentima
Document Control modul u DelmiaWorks‑u je centralno mjesto za upravljanje svim dokumentima koji imaju veze sa artiklima, BOM‑ovima, radnim nalozima, kvalitetom, kupcima, dobavljačima i projektima, uz punu kontrolu verzija, pristupa, važenja i povezivanja sa procesima u ERP/MES sistemu.
Umjesto da radne instrukcije, crteži, Excel tabele, procedure i zapisnici „žive" u folderima na serveru ili u mailovima, Document Control uvodi koncept dokumentnih biblioteka sa statusima i pravilima, a kroz Documents tab se ti dokumenti vezuju za konkretne zapise u svim ključnim modulima.
CRM (Customer Relationship Management) - odnosi sa kupcima i dobavljačima
CRM modul u DelmiaWorks‑u je CRM specijalizovan za proizvodne kompanije: umjesto da bude odvojen „sales alat", on je direktno ugrađen u ERP/MES i radi nad istom bazom podataka kao i prodaja, proizvodnja, kvalitet, servis i finansije.
To znači da prodaja i korisnička podrška u svakom trenutku vide ponude, narudžbine, status proizvodnje, isporuke, reklamacije i naplatu – bez duplog unosa i skakanja između više sistema.
Estimating & Quoting - kalkulacija cijene koštanja i ponude
Estimating & Quoting modul u DelmiaWorks‑u je specijalizovan alat za brzo i tačno formiranje ponuda u proizvodnim kompanijama, koji u jednoj kalkulaciji uzima u obzir materijal, rad, mašine, outsourcing, provizije, ambalažu, škart i sve dodatne troškove.
Umjesto da prodaja radi u Excelu i ručno prenosi rezultate u ERP, ovaj modul direktno koristi BOM, cost elemente, cijene materijala i kapacitete iz DelmiaWorks baze, a zatim prihvaćenu ponudu jednim korakom pretvara u BOM i Sales Order.
Sales Order Management - Porudžbine kupaca
Sales Order Management u DelmiaWorks‑u je centralni „hub" koji povezuje CRM i Estimating & Quoting sa MRP‑om, planiranjem, proizvodnjom, WMS‑om, fakturisanjem i analizom prodaje.
Svaki Sales Order u ovom modulu nije samo papirni dokument, već izvor potražnje koji generiše radne naloge, rezerviše zalihe, pokreće pick‑ove i otpreme, utiče na kapacitete i na kraju ulazi u profitabilnost po artiklu i kupcu.
Prognoza i plan proizvodnje (Forecaster)
Forecaster modul u DelmiaWorks‑u je namjenski alat za prognoziranje potražnje i planiranje proizvodnje, koji „sjedi" direktno na ERP/MES bazi i koristi realne podatke o prodaji, isporukama, cijenama i kapacitetima, bez potrebe da korisnik bude statističar ili data scientist.
Ideja je da kroz jedan ekran vidiš kako postojeće narudžbine, istorijska prodaja i planirane prognoze utiču na promet, iskorišćenje kapaciteta, materijalne potrebe i budžet – prošlost, sadašnjost i budućnost na jednom mjestu.

Shipping & Distribution - otpremanje ili isporuka
Shipping and Distribution modul u DelmiaWorks‑u pokriva sve što se dešava od trenutka kada je roba spremna za isporuku, do trenutka kada je fizički napustila magacin, uključujući pakovanje, generisanje packing slip‑ova, Bill of Lading (BOL), EDI ASN poruke, obračun transporta, VMI isporuke i obradu povrata kroz RMA.
Ideja je da se cijeli proces isporuke vodi u istom sistemu koji vodi Sales Order, inventar, WMS, etikete i finansije, tako da svaki komad koji izađe iz fabrike ima čist trag – od SO release‑a, preko lokacije i serijskog broja do fakture i eventualnog povrata.
Nabavka (Purchasing)
Purchasing modul u DelmiaWorks‑u je centralni alat za planiranje, odobravanje, kreiranje i praćenje svih nabavki materijala i usluga, potpuno integriran sa MRP‑om, inventarom, proizvodnjom, finansijama i EDI/XML eCommerce slojem.
Cilj je da kupovina ne bude „paralelan Excel proces", već dio istog sistema koji vidi realne potrebe iz proizvodnje, stanje zaliha, ugovorene cijene, rokove i performanse dobavljača.
EDI (Electronic Data Interchange) / XML eCommerce
EDI/XML eCommerce modul u DelmiaWorks‑u je ugrađeni sistem za elektronsku razmjenu poslovnih dokumenata (EDI i XML) direktno iz ERP/MES baze, bez eksternih translatora i dodatnih integracionih slojeva.
Ideja je da se porudžbine, prognoze, release‑ovi, otpremnice (ASN), fakture i razne potvrde razmjenjuju automatski sa kupcima, dobavljačima, 3PL i web portalima, tako da više nema ručnog kucanja EDI fajlova, reimporta i paralelnih sistema.

MRO (Maintenance Repair & Overhaul Modul) - Održavanje
MRO (Maintenance Repair & Overhaul) modul u DelmiaWorks‑u je kompletan sistem za planiranje, praćenje i analiziranje održavanja mašina, alata, kalupa, pomoćne opreme, mjernih uređaja, zgrada i druge infrastrukture, potpuno integriran sa ERP, proizvodnjom, kvalitetom i finansijama.
Cilj je da se preventivno i korektivno održavanje više ne vodi u Excelu i sveskama, već da postane dio iste baze podataka koja upravlja radnim centrima, radnim nalozima, MRP‑om, RealTime monitorinzgom i troškovima, kako bi se smanjili neplanirani zastoji, skupi hitni kvarovi i negativan uticaj loše opreme na kvalitet proizvoda.
KPI & Business Intelligence
KPI & Business Intelligence u DelmiaWorks‑u je skup alata koji menadžmentu i timovima daje „360° pogled" na fabriku – u realnom vremenu i istorijski. Ideja je da svi ključni pokazatelji (KPI – Key Performance Indicators) za prodaju, proizvodnju, kvalitet, nabavku, skladište, finansije i radnu snagu budu vidljivi kroz jasne, vizuelne pokazivače i dashboarde, direktno iz jedinstvene ERP/MES baze, bez ručnog izvlačenja podataka u Excel.

Project Management - upravljanje projektima
Project Management modul u DelmiaWorks‑u je "kišobran" za sve projekte vezane za alate, kalupe, mašine, kapitalnu opremu i složenije proizvodne projekte – od prve ponude, preko nabavke, izrade i montaže, do puštanja u rad i kasnijeg održavanja.
Suština je da više nemate odvojen „projekat u Excelu", „troškove u računovodstvu" i „radne naloge u ERP‑u", već jedan projekat u kome su povezani zadaci, resursi, troškovi, radni nalozi, nabavke, inventar, PM/MRO i finansije.

Time & Attendance Tracking Modul
Praćenje aktivnosti radnika
Time & Attendance Tracking modul u DelmiaWorks‑u služi za kompletno praćenje prisutnosti i rada zaposlenih: dnevni clock‑in/clock‑out, evidenciju rada po zadacima i radnim nalozima, obračun pravila o prekovremenom radu, smjenama, dopustima i podsticajima, te pripremu podataka za obračun zarada ili export u eksterni payroll.
Modul je direktno vezan za ShopData/Task Clock, RealTime/MES, Scheduling i Job Costing, pa se svaki sat rada u realnom vremenu može pratiti po nalogu, operaciji i radnom centru, sa tačnim troškovima i uticajem na profitabilnost.
Multi-Plant Multi-Company (ICT)
Multi-Plant Multi-Company (ICT) u DelmiaWorks‑u u praksi znači da možete da vodite više fabrika i više povezanih kompanija na jednoj zajedničkoj bazi, ali sa jasnim razdvajanjem entiteta (EPlant) i automatizovanim međukompanijskim transakcijama kroz ICT (InterCompany Transactions) modul.
Na taj način dobijate centralizovanu ERP/MES platformu za grupu firmi, sa jedinstvenim master podacima i real‑time pregledom, ali i dalje sa lokalnim finansijama, kapacitetima, planiranjem i jezikom/valutom po fabrici ili kompaniji.
Finance & Accounting
Napomena: Solfins preporučeno lokalizovano rješenje za finansije je Pantheon ERP: Razvijena je potpuna integracija DelmiaWorks i Pantheon softvera, tako da rade kao jedan sistem.
Napomena: Svaki od gore navedenih DelmiaWorks modula sadrži skup alata neophodnih za efikasne i profitabilne proizvodne procese.